org.jcurl.demo.tactics
Class TrajectoryScenarioBean

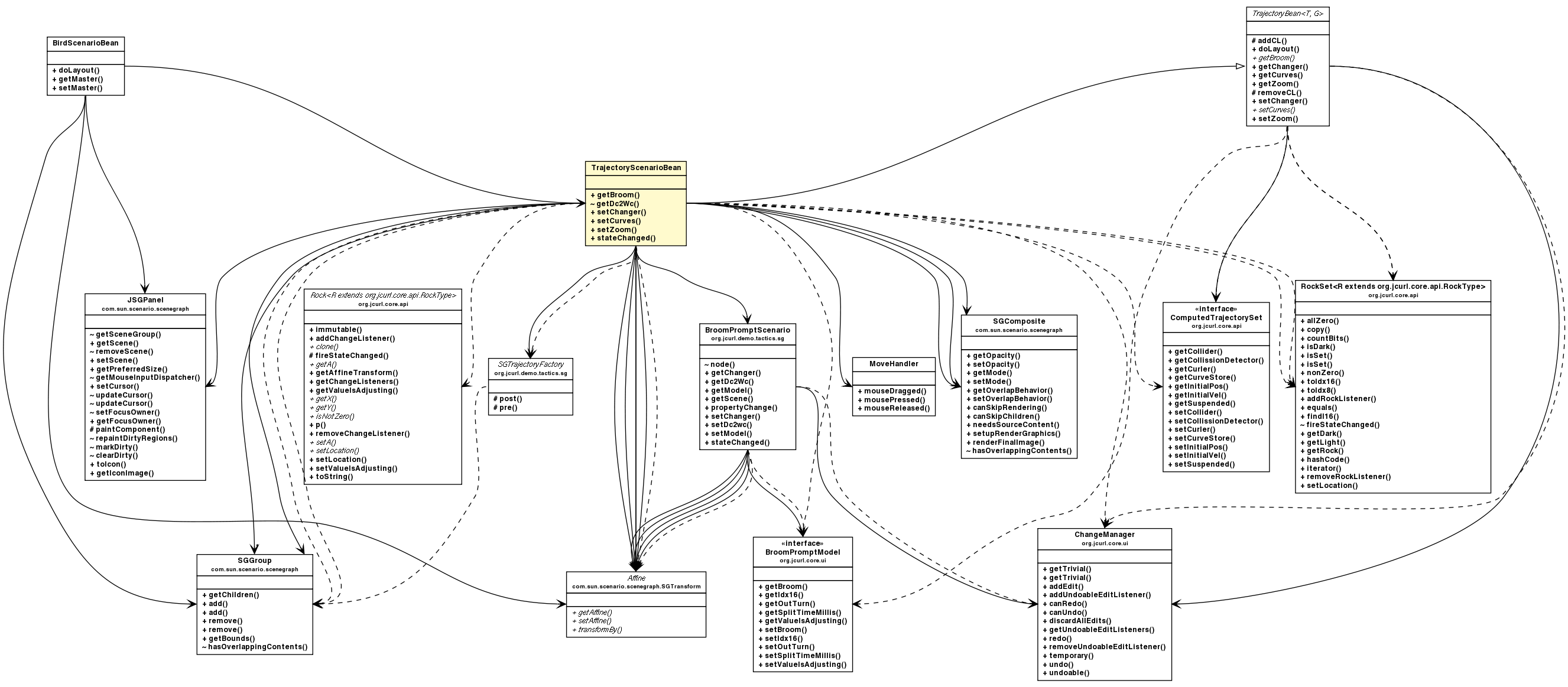
Package class diagram package TrajectoryScenarioBean
java.lang.Object
  extended by java.awt.Component
      extended by java.awt.Container
          extended by javax.swing.JComponent
              extended by org.jcurl.demo.tactics.TrajectoryBean<SGTransform.Affine,SGGroup>
                  extended by org.jcurl.demo.tactics.TrajectoryScenarioBean
All Implemented Interfaces:
ImageObserver, MenuContainer, Serializable, EventListener, ChangeListener, HasChanger, Zoomable

public class TrajectoryScenarioBean
extends TrajectoryBean<SGTransform.Affine,SGGroup>
implements ChangeListener

Version:
$Id$
Author:
M. Rohrmoser
See Also:
Serialized Form

Nested Class Summary
 
Nested classes/interfaces inherited from class javax.swing.JComponent
JComponent.AccessibleJComponent
 
Nested classes/interfaces inherited from class java.awt.Container
Container.AccessibleAWTContainer
 
Nested classes/interfaces inherited from class java.awt.Component
Component.AccessibleAWTComponent, Component.BltBufferStrategy, Component.FlipBufferStrategy
 
Field Summary
 
Fields inherited from class org.jcurl.demo.tactics.TrajectoryBean
ATTR_IDX16, ATTR_ROCK, ATTR_ROCKSET, ATTR_TRIGGER_CURVE_UPDATE, CURSOR, curves, tmpViewPort, tt
 
Fields inherited from class javax.swing.JComponent
accessibleContext, listenerList, TOOL_TIP_TEXT_KEY, ui, UNDEFINED_CONDITION, WHEN_ANCESTOR_OF_FOCUSED_COMPONENT, WHEN_FOCUSED, WHEN_IN_FOCUSED_WINDOW
 
Fields inherited from class java.awt.Component
BOTTOM_ALIGNMENT, CENTER_ALIGNMENT, LEFT_ALIGNMENT, RIGHT_ALIGNMENT, TOP_ALIGNMENT
 
Fields inherited from interface java.awt.image.ImageObserver
ABORT, ALLBITS, ERROR, FRAMEBITS, HEIGHT, PROPERTIES, SOMEBITS, WIDTH
 
Constructor Summary
TrajectoryScenarioBean()
           
 
Method Summary
 BroomPromptModel getBroom()
          keep the recent viewport visible
(package private)  SGTransform.Affine getDc2Wc()
           
 void setChanger(ChangeManager changer)
           
 void setCurves(ComputedTrajectorySet curves)
           
 void setZoom(RectangularShape viewport, int transitionMillis)
           
 void stateChanged(ChangeEvent e)
           
 
Methods inherited from class org.jcurl.demo.tactics.TrajectoryBean
addCL, doLayout, getChanger, getCurves, getZoom, removeCL, setZoom
 
Methods inherited from class javax.swing.JComponent
addAncestorListener, addNotify, addVetoableChangeListener, computeVisibleRect, contains, createToolTip, disable, enable, firePropertyChange, firePropertyChange, firePropertyChange, fireVetoableChange, getAccessibleContext, getActionForKeyStroke, getActionMap, getAlignmentX, getAlignmentY, getAncestorListeners, getAutoscrolls, getBorder, getBounds, getClientProperty, getComponentGraphics, getComponentPopupMenu, getConditionForKeyStroke, getDebugGraphicsOptions, getDefaultLocale, getFontMetrics, getGraphics, getHeight, getInheritsPopupMenu, getInputMap, getInputMap, getInputVerifier, getInsets, getInsets, getListeners, getLocation, getMaximumSize, getMinimumSize, getNextFocusableComponent, getPopupLocation, getPreferredSize, getRegisteredKeyStrokes, getRootPane, getSize, getToolTipLocation, getToolTipText, getToolTipText, getTopLevelAncestor, getTransferHandler, getUIClassID, getVerifyInputWhenFocusTarget, getVetoableChangeListeners, getVisibleRect, getWidth, getX, getY, grabFocus, isDoubleBuffered, isLightweightComponent, isManagingFocus, isOpaque, isOptimizedDrawingEnabled, isPaintingTile, isRequestFocusEnabled, isValidateRoot, paint, paintBorder, paintChildren, paintComponent, paintImmediately, paintImmediately, paramString, print, printAll, printBorder, printChildren, printComponent, processComponentKeyEvent, processKeyBinding, processKeyEvent, processMouseEvent, processMouseMotionEvent, putClientProperty, registerKeyboardAction, registerKeyboardAction, removeAncestorListener, removeNotify, removeVetoableChangeListener, repaint, repaint, requestDefaultFocus, requestFocus, requestFocus, requestFocusInWindow, requestFocusInWindow, resetKeyboardActions, reshape, revalidate, scrollRectToVisible, setActionMap, setAlignmentX, setAlignmentY, setAutoscrolls, setBackground, setBorder, setComponentPopupMenu, setDebugGraphicsOptions, setDefaultLocale, setDoubleBuffered, setEnabled, setFocusTraversalKeys, setFont, setForeground, setInheritsPopupMenu, setInputMap, setInputVerifier, setMaximumSize, setMinimumSize, setNextFocusableComponent, setOpaque, setPreferredSize, setRequestFocusEnabled, setToolTipText, setTransferHandler, setUI, setVerifyInputWhenFocusTarget, setVisible, unregisterKeyboardAction, update, updateUI
 
Methods inherited from class java.awt.Container
add, add, add, add, add, addContainerListener, addImpl, addPropertyChangeListener, addPropertyChangeListener, applyComponentOrientation, areFocusTraversalKeysSet, countComponents, deliverEvent, findComponentAt, findComponentAt, getComponent, getComponentAt, getComponentAt, getComponentCount, getComponents, getComponentZOrder, getContainerListeners, getFocusTraversalKeys, getFocusTraversalPolicy, getLayout, getMousePosition, insets, invalidate, isAncestorOf, isFocusCycleRoot, isFocusCycleRoot, isFocusTraversalPolicyProvider, isFocusTraversalPolicySet, layout, list, list, locate, minimumSize, paintComponents, preferredSize, printComponents, processContainerEvent, processEvent, remove, remove, removeAll, removeContainerListener, setComponentZOrder, setFocusCycleRoot, setFocusTraversalPolicy, setFocusTraversalPolicyProvider, setLayout, transferFocusBackward, transferFocusDownCycle, validate, validateTree
 
Methods inherited from class java.awt.Component
action, add, addComponentListener, addFocusListener, addHierarchyBoundsListener, addHierarchyListener, addInputMethodListener, addKeyListener, addMouseListener, addMouseMotionListener, addMouseWheelListener, bounds, checkImage, checkImage, coalesceEvents, contains, createImage, createImage, createVolatileImage, createVolatileImage, disableEvents, dispatchEvent, enable, enableEvents, enableInputMethods, firePropertyChange, firePropertyChange, firePropertyChange, firePropertyChange, firePropertyChange, firePropertyChange, getBackground, getBounds, getColorModel, getComponentListeners, getComponentOrientation, getCursor, getDropTarget, getFocusCycleRootAncestor, getFocusListeners, getFocusTraversalKeysEnabled, getFont, getForeground, getGraphicsConfiguration, getHierarchyBoundsListeners, getHierarchyListeners, getIgnoreRepaint, getInputContext, getInputMethodListeners, getInputMethodRequests, getKeyListeners, getLocale, getLocation, getLocationOnScreen, getMouseListeners, getMouseMotionListeners, getMousePosition, getMouseWheelListeners, getName, getParent, getPeer, getPropertyChangeListeners, getPropertyChangeListeners, getSize, getToolkit, getTreeLock, gotFocus, handleEvent, hasFocus, hide, imageUpdate, inside, isBackgroundSet, isCursorSet, isDisplayable, isEnabled, isFocusable, isFocusOwner, isFocusTraversable, isFontSet, isForegroundSet, isLightweight, isMaximumSizeSet, isMinimumSizeSet, isPreferredSizeSet, isShowing, isValid, isVisible, keyDown, keyUp, list, list, list, location, lostFocus, mouseDown, mouseDrag, mouseEnter, mouseExit, mouseMove, mouseUp, move, nextFocus, paintAll, postEvent, prepareImage, prepareImage, processComponentEvent, processFocusEvent, processHierarchyBoundsEvent, processHierarchyEvent, processInputMethodEvent, processMouseWheelEvent, remove, removeComponentListener, removeFocusListener, removeHierarchyBoundsListener, removeHierarchyListener, removeInputMethodListener, removeKeyListener, removeMouseListener, removeMouseMotionListener, removeMouseWheelListener, removePropertyChangeListener, removePropertyChangeListener, repaint, repaint, repaint, resize, resize, setBounds, setBounds, setComponentOrientation, setCursor, setDropTarget, setFocusable, setFocusTraversalKeysEnabled, setIgnoreRepaint, setLocale, setLocation, setLocation, setName, setSize, setSize, show, show, size, toString, transferFocus, transferFocusUpCycle
 
Methods inherited from class java.lang.Object
clone, equals, finalize, getClass, hashCode, notify, notifyAll, wait, wait, wait
 

Constructor Detail

TrajectoryScenarioBean

public TrajectoryScenarioBean()
Method Detail

getBroom

public BroomPromptModel getBroom()
keep the recent viewport visible

Specified by:
getBroom in class TrajectoryBean<SGTransform.Affine,SGGroup>

getDc2Wc

SGTransform.Affine getDc2Wc()

setChanger

public void setChanger(ChangeManager changer)
Specified by:
setChanger in interface HasChanger
Overrides:
setChanger in class TrajectoryBean<SGTransform.Affine,SGGroup>
Parameters:
changer - may be null.

setCurves

public void setCurves(ComputedTrajectorySet curves)
Specified by:
setCurves in class TrajectoryBean<SGTransform.Affine,SGGroup>

setZoom

public void setZoom(RectangularShape viewport,
                    int transitionMillis)
Specified by:
setZoom in interface Zoomable
transitionMillis - < 0 uses a default value.

stateChanged

public void stateChanged(ChangeEvent e)
Specified by:
stateChanged in interface ChangeListener


Copyright © 2005-2009 JCurl.mro.name. All Rights Reserved.