org.jcurl.demo.tactics
Class TrajectoryBean<T,G>

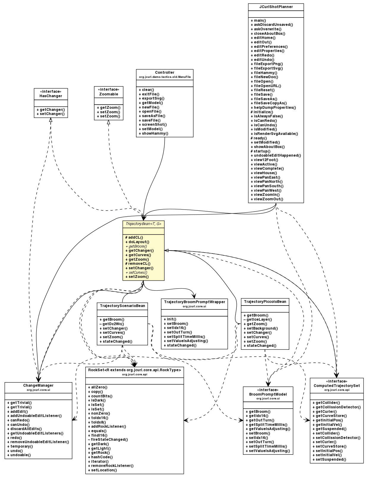
Package class diagram package TrajectoryBean
java.lang.Object
  extended by java.awt.Component
      extended by java.awt.Container
          extended by javax.swing.JComponent
              extended by org.jcurl.demo.tactics.TrajectoryBean<T,G>
Type Parameters:
T - tranformable node type (rocks)
G - grouping node type (trajectories)
All Implemented Interfaces:
ImageObserver, MenuContainer, Serializable, EventListener, ChangeListener, HasChanger, Zoomable
Direct Known Subclasses:
TrajectoryPiccoloBean, TrajectoryScenarioBean

public abstract class TrajectoryBean<T,G>
extends JComponent
implements HasChanger, Zoomable, ChangeListener

Common code of the Piccolo and Scenario implementation.

Version:
$Id$
Author:
M. Rohrmoser
See Also:
Serialized Form

Nested Class Summary
 
Nested classes/interfaces inherited from class javax.swing.JComponent
JComponent.AccessibleJComponent
 
Nested classes/interfaces inherited from class java.awt.Container
Container.AccessibleAWTContainer
 
Nested classes/interfaces inherited from class java.awt.Component
Component.AccessibleAWTComponent, Component.BltBufferStrategy, Component.FlipBufferStrategy
 
Field Summary
protected static String ATTR_IDX16
           
protected static String ATTR_ROCK
           
protected static String ATTR_ROCKSET
           
protected static String ATTR_TRIGGER_CURVE_UPDATE
           
protected static Cursor CURSOR
           
protected  ComputedTrajectorySet curves
           
protected  RectangularShape tmpViewPort
           
protected  TrajectoryBroomPromptWrapper tt
           
 
Fields inherited from class javax.swing.JComponent
accessibleContext, listenerList, TOOL_TIP_TEXT_KEY, ui, UNDEFINED_CONDITION, WHEN_ANCESTOR_OF_FOCUSED_COMPONENT, WHEN_FOCUSED, WHEN_IN_FOCUSED_WINDOW
 
Fields inherited from class java.awt.Component
BOTTOM_ALIGNMENT, CENTER_ALIGNMENT, LEFT_ALIGNMENT, RIGHT_ALIGNMENT, TOP_ALIGNMENT
 
Fields inherited from interface java.awt.image.ImageObserver
ABORT, ALLBITS, ERROR, FRAMEBITS, HEIGHT, PROPERTIES, SOMEBITS, WIDTH
 
Constructor Summary
TrajectoryBean()
           
 
Method Summary
protected  void addCL(RockSet<RockType.Pos> s)
           
 void doLayout()
          keep the recent viewport visible
abstract  BroomPromptModel getBroom()
           
 ChangeManager getChanger()
          Must never return null but ChangeManager.getTrivial(ChangeManager) instead.
 ComputedTrajectorySet getCurves()
           
 RectangularShape getZoom()
           
protected  void removeCL(RockSet<RockType.Pos> s)
           
 void setChanger(ChangeManager changer)
           
abstract  void setCurves(ComputedTrajectorySet model)
           
 void setZoom(RectangularShape viewport)
           
 
Methods inherited from class javax.swing.JComponent
addAncestorListener, addNotify, addVetoableChangeListener, computeVisibleRect, contains, createToolTip, disable, enable, firePropertyChange, firePropertyChange, firePropertyChange, fireVetoableChange, getAccessibleContext, getActionForKeyStroke, getActionMap, getAlignmentX, getAlignmentY, getAncestorListeners, getAutoscrolls, getBorder, getBounds, getClientProperty, getComponentGraphics, getComponentPopupMenu, getConditionForKeyStroke, getDebugGraphicsOptions, getDefaultLocale, getFontMetrics, getGraphics, getHeight, getInheritsPopupMenu, getInputMap, getInputMap, getInputVerifier, getInsets, getInsets, getListeners, getLocation, getMaximumSize, getMinimumSize, getNextFocusableComponent, getPopupLocation, getPreferredSize, getRegisteredKeyStrokes, getRootPane, getSize, getToolTipLocation, getToolTipText, getToolTipText, getTopLevelAncestor, getTransferHandler, getUIClassID, getVerifyInputWhenFocusTarget, getVetoableChangeListeners, getVisibleRect, getWidth, getX, getY, grabFocus, isDoubleBuffered, isLightweightComponent, isManagingFocus, isOpaque, isOptimizedDrawingEnabled, isPaintingTile, isRequestFocusEnabled, isValidateRoot, paint, paintBorder, paintChildren, paintComponent, paintImmediately, paintImmediately, paramString, print, printAll, printBorder, printChildren, printComponent, processComponentKeyEvent, processKeyBinding, processKeyEvent, processMouseEvent, processMouseMotionEvent, putClientProperty, registerKeyboardAction, registerKeyboardAction, removeAncestorListener, removeNotify, removeVetoableChangeListener, repaint, repaint, requestDefaultFocus, requestFocus, requestFocus, requestFocusInWindow, requestFocusInWindow, resetKeyboardActions, reshape, revalidate, scrollRectToVisible, setActionMap, setAlignmentX, setAlignmentY, setAutoscrolls, setBackground, setBorder, setComponentPopupMenu, setDebugGraphicsOptions, setDefaultLocale, setDoubleBuffered, setEnabled, setFocusTraversalKeys, setFont, setForeground, setInheritsPopupMenu, setInputMap, setInputVerifier, setMaximumSize, setMinimumSize, setNextFocusableComponent, setOpaque, setPreferredSize, setRequestFocusEnabled, setToolTipText, setTransferHandler, setUI, setVerifyInputWhenFocusTarget, setVisible, unregisterKeyboardAction, update, updateUI
 
Methods inherited from class java.awt.Container
add, add, add, add, add, addContainerListener, addImpl, addPropertyChangeListener, addPropertyChangeListener, applyComponentOrientation, areFocusTraversalKeysSet, countComponents, deliverEvent, findComponentAt, findComponentAt, getComponent, getComponentAt, getComponentAt, getComponentCount, getComponents, getComponentZOrder, getContainerListeners, getFocusTraversalKeys, getFocusTraversalPolicy, getLayout, getMousePosition, insets, invalidate, isAncestorOf, isFocusCycleRoot, isFocusCycleRoot, isFocusTraversalPolicyProvider, isFocusTraversalPolicySet, layout, list, list, locate, minimumSize, paintComponents, preferredSize, printComponents, processContainerEvent, processEvent, remove, remove, removeAll, removeContainerListener, setComponentZOrder, setFocusCycleRoot, setFocusTraversalPolicy, setFocusTraversalPolicyProvider, setLayout, transferFocusBackward, transferFocusDownCycle, validate, validateTree
 
Methods inherited from class java.awt.Component
action, add, addComponentListener, addFocusListener, addHierarchyBoundsListener, addHierarchyListener, addInputMethodListener, addKeyListener, addMouseListener, addMouseMotionListener, addMouseWheelListener, bounds, checkImage, checkImage, coalesceEvents, contains, createImage, createImage, createVolatileImage, createVolatileImage, disableEvents, dispatchEvent, enable, enableEvents, enableInputMethods, firePropertyChange, firePropertyChange, firePropertyChange, firePropertyChange, firePropertyChange, firePropertyChange, getBackground, getBounds, getColorModel, getComponentListeners, getComponentOrientation, getCursor, getDropTarget, getFocusCycleRootAncestor, getFocusListeners, getFocusTraversalKeysEnabled, getFont, getForeground, getGraphicsConfiguration, getHierarchyBoundsListeners, getHierarchyListeners, getIgnoreRepaint, getInputContext, getInputMethodListeners, getInputMethodRequests, getKeyListeners, getLocale, getLocation, getLocationOnScreen, getMouseListeners, getMouseMotionListeners, getMousePosition, getMouseWheelListeners, getName, getParent, getPeer, getPropertyChangeListeners, getPropertyChangeListeners, getSize, getToolkit, getTreeLock, gotFocus, handleEvent, hasFocus, hide, imageUpdate, inside, isBackgroundSet, isCursorSet, isDisplayable, isEnabled, isFocusable, isFocusOwner, isFocusTraversable, isFontSet, isForegroundSet, isLightweight, isMaximumSizeSet, isMinimumSizeSet, isPreferredSizeSet, isShowing, isValid, isVisible, keyDown, keyUp, list, list, list, location, lostFocus, mouseDown, mouseDrag, mouseEnter, mouseExit, mouseMove, mouseUp, move, nextFocus, paintAll, postEvent, prepareImage, prepareImage, processComponentEvent, processFocusEvent, processHierarchyBoundsEvent, processHierarchyEvent, processInputMethodEvent, processMouseWheelEvent, remove, removeComponentListener, removeFocusListener, removeHierarchyBoundsListener, removeHierarchyListener, removeInputMethodListener, removeKeyListener, removeMouseListener, removeMouseMotionListener, removeMouseWheelListener, removePropertyChangeListener, removePropertyChangeListener, repaint, repaint, repaint, resize, resize, setBounds, setBounds, setComponentOrientation, setCursor, setDropTarget, setFocusable, setFocusTraversalKeysEnabled, setIgnoreRepaint, setLocale, setLocation, setLocation, setName, setSize, setSize, show, show, size, toString, transferFocus, transferFocusUpCycle
 
Methods inherited from class java.lang.Object
clone, equals, finalize, getClass, hashCode, notify, notifyAll, wait, wait, wait
 
Methods inherited from interface org.jcurl.demo.tactics.Zoomable
setZoom
 
Methods inherited from interface javax.swing.event.ChangeListener
stateChanged
 

Field Detail

ATTR_IDX16

protected static final String ATTR_IDX16
See Also:
Constant Field Values

ATTR_ROCK

protected static final String ATTR_ROCK
See Also:
Constant Field Values

ATTR_ROCKSET

protected static final String ATTR_ROCKSET
See Also:
Constant Field Values

ATTR_TRIGGER_CURVE_UPDATE

protected static final String ATTR_TRIGGER_CURVE_UPDATE
See Also:
Constant Field Values

CURSOR

protected static final Cursor CURSOR

curves

protected ComputedTrajectorySet curves

tmpViewPort

protected transient RectangularShape tmpViewPort

tt

protected final TrajectoryBroomPromptWrapper tt
Constructor Detail

TrajectoryBean

public TrajectoryBean()
Method Detail

addCL

protected void addCL(RockSet<RockType.Pos> s)

doLayout

public void doLayout()
keep the recent viewport visible

Overrides:
doLayout in class Container

getBroom

public abstract BroomPromptModel getBroom()

getChanger

public ChangeManager getChanger()
Description copied from interface: HasChanger
Must never return null but ChangeManager.getTrivial(ChangeManager) instead.

Specified by:
getChanger in interface HasChanger

getCurves

public ComputedTrajectorySet getCurves()

getZoom

public RectangularShape getZoom()
Specified by:
getZoom in interface Zoomable

removeCL

protected void removeCL(RockSet<RockType.Pos> s)

setChanger

public void setChanger(ChangeManager changer)
Specified by:
setChanger in interface HasChanger
Parameters:
changer - may be null.

setCurves

public abstract void setCurves(ComputedTrajectorySet model)

setZoom

public void setZoom(RectangularShape viewport)
Specified by:
setZoom in interface Zoomable


Copyright © 2005-2009 JCurl.mro.name. All Rights Reserved.