|
||||||||||
| PREV CLASS NEXT CLASS | FRAMES NO FRAMES | |||||||||
| SUMMARY: NESTED | FIELD | CONSTR | METHOD | DETAIL: FIELD | CONSTR | METHOD | |||||||||

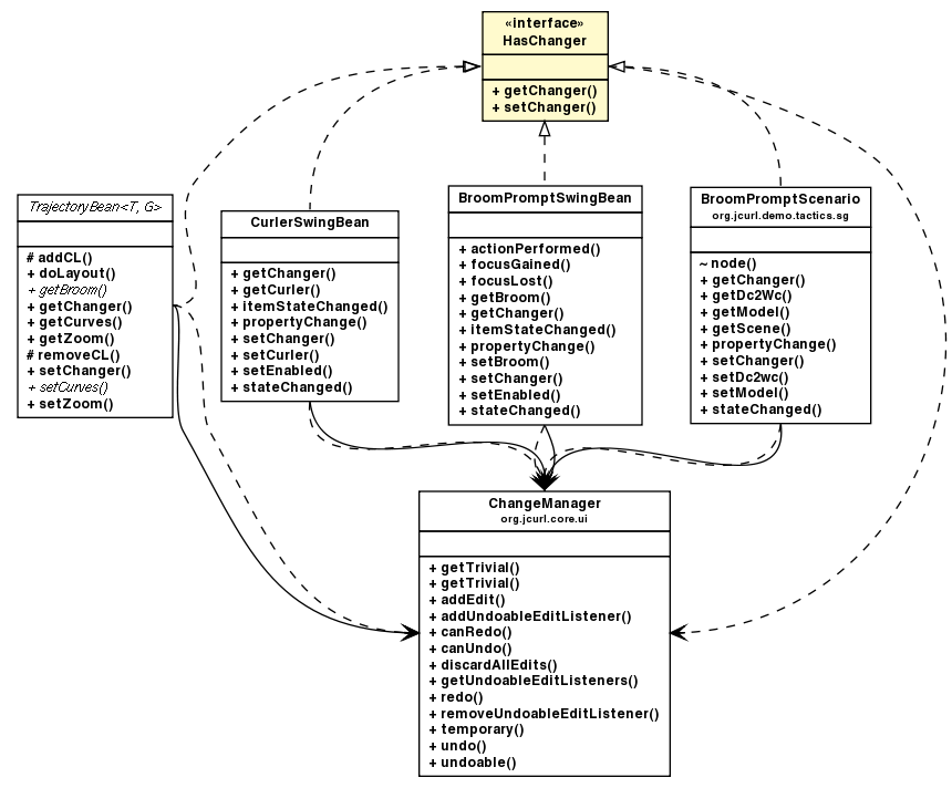
public interface HasChanger
Indicate the existence of a ChangeManager property.
| Method Summary | |
|---|---|
ChangeManager |
getChanger()
Must never return null but
ChangeManager.getTrivial(ChangeManager) instead. |
void |
setChanger(ChangeManager changer)
|
| Method Detail |
|---|
ChangeManager getChanger()
null but
ChangeManager.getTrivial(ChangeManager) instead.
void setChanger(ChangeManager changer)
changer - may be null.
|
||||||||||
| PREV CLASS NEXT CLASS | FRAMES NO FRAMES | |||||||||
| SUMMARY: NESTED | FIELD | CONSTR | METHOD | DETAIL: FIELD | CONSTR | METHOD | |||||||||