|
||||||||||
| PREV PACKAGE NEXT PACKAGE | FRAMES NO FRAMES | |||||||||

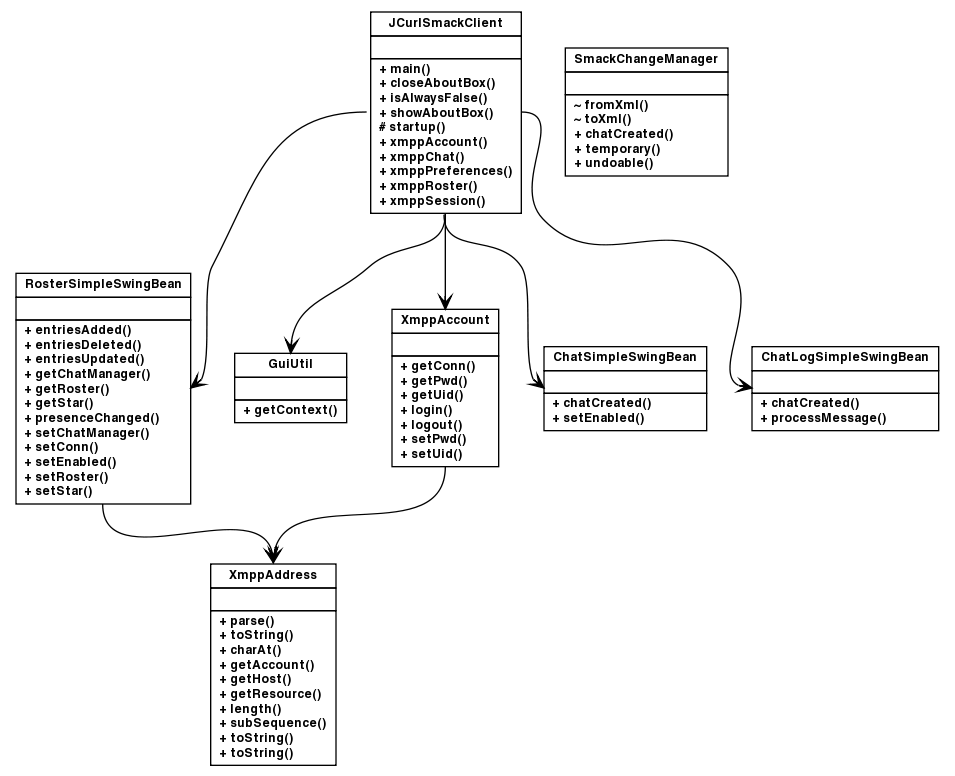
| Class Summary | |
|---|---|
| ChatLogSimpleSwingBean | Log a conversation. |
| ChatSimpleSwingBean | A simple chat-message sender GUI component. |
| JCurlSmackClient | A very simple Jabber/Xmpp client. |
| JCurlSmackClient.GuiUtil | |
| JCurlSmackClient.XmppAccount | |
| RosterSimpleSwingBean | A simple JList-based roster list. |
| SmackChangeManager | Could well be a decorator to add Jabber/XMPP remoting to
ChangeManagers. |
| XmppAddress | |
|
||||||||||
| PREV PACKAGE NEXT PACKAGE | FRAMES NO FRAMES | |||||||||